重疾险《新规》,重疾将迎来新定义

3月末出了个大新闻,银保监会发布了《重大疾病保险的疾病定义使用规范修订版(征求意见稿)》(以下简称《意见稿》),迎来了阔别13年的重疾险定义调整。


虽然目前只是征求意见稿,但实际文件不会有太大出入。根据有关媒体报道,不符合重疾新规范的产品将在1月31日前停售。那么新规实施了之后,会产生什么影响呢?从5个方面跟大家分析分析:重疾定义变化、新增3种轻症统一定义、规范重疾病种选择、限定轻度疾病赔付比例、其他问题。


重疾定义发生变化


本次《意见稿》对原本的25种重大疾病的定义进行微调,整体的微调情况,这里做了个统计表:


总体来看,赔付标准变宽松的为多。有13个重疾更容易达到赔付标准了,有8个重疾定义不变,有3种疾病的赔付标准变更严格了。

具体25种中哪些严格,哪些宽松了,可见下表:

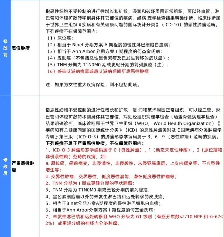
其中大家比较关注的,是恶性肿瘤。在这次变化中,分级较轻的甲状腺癌“终于”被踢出了重疾范围:

“TNM分期为I期或更轻分期的甲状腺癌”之后不会按照重疾赔付了。

同时,对于良性肿瘤、原位癌等定义更明确、范围划分更清晰。(标红处为不同的地方)


这么做也是有好处的,将一些本应达不到重疾赔付标准的疾病剔除出来,减轻保险公司的赔付成本。

同时将真正的重疾的赔付标准放宽,让真正需要钱的人更容易拿到赔款。

另外,除了原本的25种重疾外,《意见稿》中新增定义了3种重疾。如果这次改动开始实行的话,银保监会规定统一定义的重疾数量,便从25种增加至28种。

新增的3种如下:

新增3种轻症统一定义


除了重疾之外,这次将3种轻症也纳入统一定义范围内。

也就是说,以后不管哪个重疾险产品,这3种轻症的定义都必须是一样的。

以往,中症和轻症的定义是不规范的,所以中/轻症的定义是松是紧、是多是少、是否高发,全凭保险公司的“良心”。

但之后可能就不一样了,至少有3种高发轻症,是必须包含且统一定义的:

有一个稍微值得注意的地方:在《意见稿》中,原位癌在轻度恶性肿瘤中也被除外了。而现在的重疾产品,原位癌多数是包含在轻症“极早期恶性肿瘤或恶性病变”中,如:


根据推测,之后的重疾险产品中,原位癌这项保障也不会被丢掉,该有的还是会有的,所以大家也不必太慌张。


规范重疾病种选择


这条规定妥妥的是利好,其实不必过于关注重疾险的重疾数量,因为95%以上的赔付概率都被核心的那25种重疾覆盖了。

80种重疾和120种重疾,获赔概率说不定就是差不多的。再加上有一些保障范围重复、发病率低的疾病凑一凑,120种重疾也许就是更好看而已。

《意见稿》中对此进行了明确规定:同一重疾险不得含有保障范围高度重叠的疾病,新增疾病发病率极低的,需要增加标注

保险条款也会对普通消费者更加友好(更容易看懂了)。


限定轻度疾病赔付比例


这一项对于我们来说,不算是个好消息。目前的重疾产品,轻症的赔付比例在30%以上是很常见的。

如果新规按照《意见稿》来的话,确诊规范中的轻症,跟之前相比赔的钱就直接砍半。


其他问题


1、已经买了的产品受不受影响?

已经买了的产品,以原合同为准,不受新规影响。


2、现在买还是等新规实施了之后买?

整体来看,新规带给我们的影响有好也有不好。好处在于:多数重大疾病赔付标准更合理、保险公司凑病种的行为得到约束。不好在于:轻症的赔付比例大大降低了。


所以无论你是选择旧版还是新版,总会有不完美的地方。那么我建议你不用太纠结,趁早买、趁早获得保障。